Collective buoyancy-driven dynamics in swarming enzymatic nanomotors
In our study, we view the collective behaviour of enzymatic nanomotors from the side or from the top. The enzymatic nanomotors are based on mesoporous silica nanoparticles with urease attached (UrNMs). Detailed characterization can be found in the Supplementary Materials (Fig. S1) and the Methods section. The molecularly unbalanced distribution of enzymes generates net motion for single nanomotors52,53 in urea, Fig. S2. From the side, upon introducing a drop of particulate in a fuel-filled chamber, the drop shows upward motion against gravity, generating a convective flow within the closed space, Fig. 1a. During an ascending stage, there are two counter-rotating vortices within a droplet. A characteristic hydrodynamic flow pattern is displayed in Fig. S3. As the particulate reaches the upper boundary, it spreads to balance the mean upward force, forming a layer of unstable particle-rich fluid. The layer then sinks in the form of falling plumes. Trajectory tracking of UrNMs in a 22 × 8 × 1.6 mm (length × height × width) chamber shows the spreading, sinking, and swirling stages of the convective dynamics, Fig. 1b–g. These trajectories on the left and right are not perfectly symmetric due to experimental limitations. The upward movement of a nanomotor swarm is due to buoyancy arising from the density difference between the reaction product-rich particulate and the media with fuel. We state that individual nanomotors perform urease catalysis reaction and generate ammonia and carbon dioxide, making the particulate lighter. Since the temperature change during chemical reactions is not obvious (Fig. S4), we rule out heat effect on the upward movement. In addition, the analysis of enzymatic activity and the upward velocity of UrNMs in urea at physiological temperature (37 °C) shows no significant difference compared to room temperature (25 °C), Fig. S5a–c. We performed computational modelling based on two-fluid hydrodynamics and compared the computational results to the experiments; a good qualitative agreement is obtained, see Fig. 1h, i.

a Schematics illustrating the preparation of enzymatic nanomotors and the mechanism of solutal buoyancy resulting in collective behaviour. Created in BioRender. Sánchez, S. (2023) BioRender.com/b39h124. b–g Trajectory tracking of the UrNMs in collective movement. b and f depict one-second trajectories during a spreading stage. c and g show one-second trajectories during a sinking stage. d and e display four-second trajectories during a swirling stage in urea. The blue and green colour-coded trajectories indicate counterclockwise and clockwise directions of UrNMs on the left and right sides of the chamber, respectively. N = 15. h A time-lapse sequence of images that show the directional and collective movement of enzymatic nanomotors in fuel. The fluid flow is analyzed by adding tracer particles and is shown in black arrows. Scale bar: 4 mm. i A time-lapse sequence of snapshots of computational results according to the assumed mechanism. The colour bar indicates the nanomotor concentration, and the white arrows display the fluid velocity.
To verify the universality of our mechanisms, we synthesized catalase-powered nanomotors (CatNMs) and observed the convective dynamics of these enzymatic nanomotors in hydrogen peroxide (H2O2) (Fig. S6 and video S1). Notably, the instant chemical reaction of CatNMs in H2O2 results in a burst of oxygen bubbles, which drives the CatNMs to move upward against gravity within one second. We expect that this buoyancy-driven mechanism will also apply to other asymmetric motors, such as Janus motors. Previous studies in our group have verified the difference between the Janus structure and the patchy-like structure. The motion of a single out-of-equilibrium particle arises from the asymmetric distribution of ions, which generates an ionic gradient54. A theoretical study has shown that Janus particles exhibit higher velocities compared to patchy-like motors55. Additionally, it has been reported that micron-sized hollow urease motors present a 3D motion at a single particle level56, thus it is expected that large populations of these particles will also show collective motion. However, if the fabrication of Janus structures involves heavier materials like platinum or gold, sedimentation may neglect buoyancy57,58,59, impeding the upward collective movement. That suggests that the buoyancy-driven mechanism could be universal for various types of motors across different length scales, provided that the gravitational effects would not suppress the buoyancy-driven motion.
Controlling collective behaviour of UrNMs
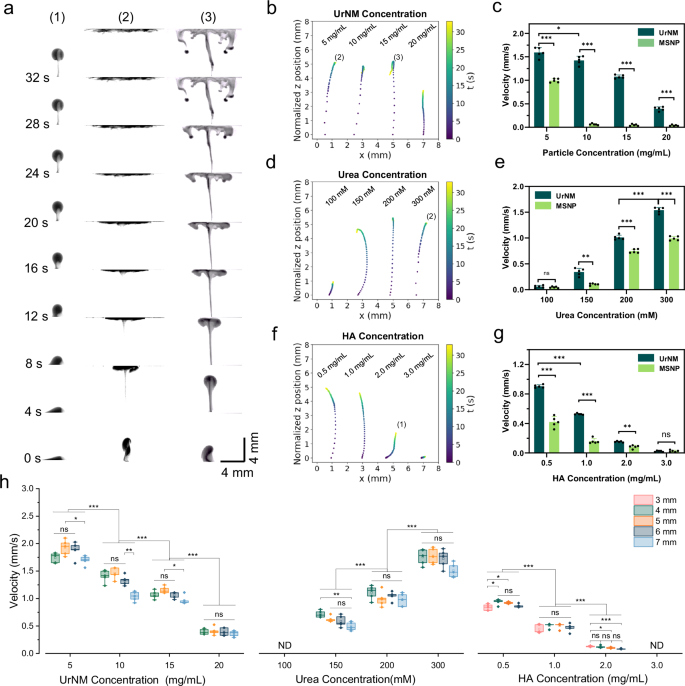
Collective behaviour can be viewed from the side. We studied the influence of three main control factors, UrNM concentration, urea concentration, and viscosity mediated by hyaluronic acid (HA) concentration, on the collective behaviour. As illustrated in Fig. 2a, there are three stages of the collective behaviour of enzymatic nanomotors, i.e., ascending (1, 2 and 3), spreading (2 and 3), and sinking (3). When a swarm of nanomotors seeded in the bottom of the chamber that is filled with fuel, they show directional mobility against gravity. Under different conditions, they display various forms of collective behaviour and velocity. Figure 2b shows the z-component of the particulate centre of mass as a function of time within 32 s. The velocity difference can be deducted from Fig. S7 showing that for higher UrNM concentrations, particulates reach a lower z position in 5 s. As the UrNM concentration increases to 20 mg/mL, the majority of the nanomotor swarms cannot get to the upper boundary due to gravity (Fig. 2b, c and video S2). The velocity field was analyzed by front-tracking the particulate based on custom Python code. As expected, compared with passive nanoparticles (MSNPs), active nanomotors show enhanced upward speeds, Fig. S8 and video S3. We assume that enzymatic catalysis of urea produces microbubbles60 and the product, ammonia, makes this particulate less dense. Although the product quantity may be larger with higher UrNM concentration, the density of particulate increases as well when we increase the concentration of nanoparticles. We state that there should be a competition between the two opposite conditions, after which the effect of increased particulate density takes the lead, and the upward particulate velocity decreases with the increased UrNM concentration.

a A time-lapse sequence of images capturing the movement of enzymatic nanomotors in fuel, showing three different stages of collective behaviour, i.e. (1) ascending, (2) ascending and spreading, (3) ascending, spreading, and sinking. Scale bar: 4 mm × 4 mm. The centre of mass tracking of UrNMs swarms in z-axis under various conditions: b UrNM concentration, d urea concentration, and f HA concentration. (1)-(3) are chosen and displayed in a. Velocity analysis of active UrNMs swarms and passive MSNPs particulates shown in c, e and g correspond to b, d and f, respectively. The data are shown as mean velocity ± standard deviation (SD) of five independent experiments (N = 5). h Velocity analysis in z-axis at different heights during particulates’ upward movement in varied UrNM concentration, urea concentration, and fuel with diverse HA concentration. The box represents the interquartile range, the whiskers represent the minimum and maximum values, and the central line represents the median. Significant difference is analyzed by student’s t-test: ***P < 0.001; **P < 0.01; *P < 0.05; ns = not significant (P > 0.05). N = 5. ND means velocity is lower than the detectable value.
Buoyancy, the main driving force, is strongly influenced by fuel concentration. Figure 2d, e show that the upward speeds increase with the fuel concentration. One can clearly observe the upward motion of particulates at concentrations of 150 mM urea and above. However, in the presence of 100 mM urea concentration, particulate almost stays at the seeding point, and there is no difference between the upward motion of active swarms and passive particulates. We argue that this is because in low urea concentration, density difference resulting in a buoyancy force is not sufficient to lift the particulate. To distinguish the behaviours between active nanomotors and passive nanoparticles, we introduce phenol red, a pH indicator, into the urea solution. The chemical reactions that occur during the collective movement of active nanomotors lead to a pH change in the surrounding solution, resulting in a colour shift from light yellow to pink, video S4 and Fig. S9. This colour change indicates the location of the active UrNMs. For comparison, passive nanoparticles were tested in the same condition (10 mg/mL, 200 mM urea). They expand along the bottom plane at time 0, and the pH of their surrounding solution remains unchanged.
We added hyaluronic acid into the fuel to change the media viscosity observing that the upward speeds of particulate decreases with the increase in concentration of hyaluronic acid, Fig. 2f, g. As it was shown above, active swarms show enhanced speed compared to passive particulates in viscous media. When the concentration of hyaluronic acid increases to 3 mg/mL, both active swarms and passive particulates remain at the seeding point because higher viscosities inhibit fluid convection. We conducted particulate velocity analysis at elevated heights in the middle of the chamber. In Fig. 2h, active particles move slightly faster in the middle of their paths and decrease their speeds when approaching the upper boundary in different groups, while passive particles keep decreasing their speeds (Fig. S10). For instance, a particulate of 5 mg/mL UrNMs moves upward at 1.74 ± 0.09 mm/s at 4 mm height, 1.93 ± 0.14 mm/s at 5 mm height, and 1.70 ± 0.08 mm/s at 7 mm height, while a particulate of the same concentration of passive nanoparticles moves at 0.96 ± 0.03 mm/s at 4 mm height, 0.68 ± 0.02 mm/s at 5 mm height, and 0.47 ± 0.02 mm/s at 7 mm height. The acceleration process of active particulate could be due to the density changes caused by chemical reaction products. Additionally, during the spreading stage, active nanomotors form a thin boundary layer of particle-rich fluid that continues to spread until it meets the side boundary. In contrast, passive particles form a less stable boundary layer, leading to the formation of larger falling plumes earlier, causing them to sink before reaching the side boundary (see videos S2 and S3). We assume this occurs because the products of chemical reactions make the active particles less dense, and the faster upward movement of active nanomotors creates a more dynamic environment with increased fluid flow, making it less likely to form large falling plumes.
Products of UrNMs catalysis reaction accelerate the directional movement
Urease catalyzes the decomposition of urea into ammonia (NH3) and carbon dioxide (CO2). On the one hand, NH3 is highly soluble in water due to the formation of hydrogen bonds with water molecules. This interaction results in a smaller density of the solution61,62. On the other hand, the released NH3 dissolves in water, resulting in an alkaline solution (Fig. 3a) and promoting CO2 to dissolve. Under proper fuel concentration, the formation of NH3 and CO2 microbubbles can be observed60. However, in acidic buffers, such as acetate buffer (pH = 4.6, Fig. 3b), CO2 may exist because the abundant hydrogen ions inhibit the dissolution of CO2 and the ionization of carbonic acid. The main reaction rate constants for CO2 and NH3 in phosphate buffer saline (PBS) buffer and acetate buffer are presented in table S1. In PBS buffer, the rate constant for CO2 dissolution63 in basic solutions (k1 = 1.21 × 104 M−1s−1) is much higher than the reverse rate constant (k−1 = 4.0 × 10−4 s−1). In acetate buffer, ammonia dissolves in acidic solutions. The rate constant for CO2 dissolution in water (k4 = 0.037 s−1) is much smaller than the reverse constant of HCO3– combining with H+ (k−4 = 1.24 × 105 M−1 s−1).

Real-time pH changes with time when adding varied amount of UrNMs into a urea dissolved in PBS buffer and b urea dissolved in acetate buffer. The data are shown as mean ± SD of three independent experiments (N = 3). c UrNMs or urease were added in urea dissolved in PBS buffer or acetate buffer (300 mM or 150 mM). Nothing was added in the control group. The colour change of phenol red indicates the production of ammonia. d Real-time monitoring of NH3. e Real-time monitoring of the generated CO2. f The specific enzymatic activity of urease and UrNMs in different concentrations of urea dissolved in PBS or acetate buffer. N = 3.
We conducted experiments to verify the existence of NH3 and CO2. In Fig. 3c, cover papers were pre-dipped in phenol red solutions. Upon adding urease or UrNMs into urea solution, NH3 is produced and volatilizes until it dissolves in the cover paper that contains phenol red, the colour change of which from light yellow to pink indicates the presence of NH3. The production of CO2 can be observed in acetate buffer, which maintains an acidic environment during the urease catalysis reaction, Fig. 3b. CO2 bubbles produced by UrNMs reacting with urea dissolving in acetate buffer can be observed on the wall of a cuvette (video S5). We filled cuvettes with 300 mM urea solutions that were dissolved either in PBS buffer or in acetate buffer. Then UrNMs or urease solutions were added to the cuvettes, respectively. Video S5 shows clearly the convective flow from the turbidity while for smaller urease molecules, the solutions remain transparent. In addition, the produced NH3 and CO2 in acetate buffer can be directly detected by a gas sensor, an optoelectronic analysis equipment that is able to accurately detect low-concentration gases at the ppm level, as shown in Fig. 3d, e.
The enzymatic activity of UrNMs in urea solutions in both PBS buffer (Fig. 3f, S11) and acetate buffer (Fig. S12) was examined. In PBS buffer, the specific enzymatic activity of UrNMs increases from 4.08 ± 0.02 U/mg in 50 mM urea solutions to 4.82 ± 0.41 U/mg in 300 mM urea solutions. In acetate buffer, the specific enzymatic activity of UrNMs is slightly weaker, with 1.94 ± 0.05 U/mg in 50 mM urea solutions and 3.36 ± 0.45 U/mg in 300 mM urea solutions. This is because the known optimum pH for urease catalytic activity is around 7 ~ 864. We also examined the enzymatic activity of UrNMs in urine. Figure S13 shows that the enzymatic activity of urease decreases from 5.25 ± 0.06 U/mg to 3.56 ± 0.15 U/mg in simulated urine65, and to 3.57 ± 0.20 U/mg in real urine. Although there is a significant decrease in enzymatic activity in urine for 30 min, the activity of UrNMs is still relatively high, verifying the potential of UrNMs for in vivo applications. The above results indicate that the urease catalysis reaction produces dissolved NH3 and CO2 in PBS buffer and dissolved NH3 and CO2 gas in acetate buffer. Therefore, upon quantifying the upward velocity of the UrNMs particulate, the results indicate a faster upward movement, from 1.01 ± 0.04 mm/s in PBS buffer to 1.14 ± 0.04 mm/s in acetate buffer, as shown in Fig. S14. These findings validate our assumption that the chemical products result in a higher density difference between the particulate and the media with fuel, leading to an accelerated movement.
Vertical confinement shapes collective behaviour
Since buoyancy is the primary force that drives the self-organization of active particulates, we studied the influence of vertical confinement on their collective behaviour. As shown in Fig. 4, microfluidic chips with three different heights (1.6 mm, 0.5 mm, and 0.25 mm) were designed and filled with urea in the vertically confined chamber. Then active UrNMs were introduced and entered the chamber from the side by capillary force. In Fig. 4a and video S6, these active UrNMs swarms exhibit collective movement in the chamber of 1.6 mm height. The density maps, observed from the top, show that the swarms aggregate, coarsen, and change their patterns over time. Particle image velocimetry (PIV) also confirms that the fluid flow is initially faster when the nanomotors are injected into the chamber. Fig. S15–S17 show the PIV results at 25 s time intervals in confinement with different heights. After 50 s, nanomotors keep moving and collective behaviour is still transient. After 100 s, the fluid flow keeps a relatively high speed, 1.5 μm/s on average. However, the fluid flow direction remains the same according to the arrows. As a comparison, without fuel UrNMs sink to the bottom in a confined chamber and expand along the bottom plane, Fig. S18. The convective flow is also weaker than that caused by UrNMs with fuel, Fig. S19–21. When the vertical confinement is changed to 0.5 mm, the movement of active UrNMs becomes localized. In Fig. 4b, the density map shows that the pattern of UrNMs only slightly changes over time. The PIV reveals that fluid flow velocity decreases compared to larger height values. After 50 s, the swarms barely move. When the height is further reduced to 0.25 mm, the swarms’ movement is hindered, as displayed by the unchanged shape of swarms over time and the decreased velocity of fluid flow in PIV, Fig. 4c. Active UrNMs in PBS solutions also show decreased velocity when the chamber height decreases (Fig. S21). However, compared with the active UrNMs in fuel, there are no significant differences. We also analyzed the swarm dynamics by pixel intensity distribution. A time-lapse sequence of snapshots at 12 s time intervals from video recordings is selected. As shown in Fig. S22, in a 1.6 mm-high chamber, the pixel intensity of active UrNMs in fuel is broadly distributed in the region of interest (ROI) in the initial 60 seconds, and gradually changes to narrowly distributed in 2 min. However, for the 0.5 mm-high chamber and the 0.25 mm-high chamber, pixel intensities are monodispersed in the ROI within the time durations. As a comparison, the pixel intensities of active UrNMs in PBS solutions are highly monodispersed in the three different chambers, Fig. S23. These results indicate that the vertical confinement controls the swarms by affecting fluid convective flows and provide insight into the buoyancy-driven collective behaviour of nanomotors.

Intensity maps and particle image velocimetry (PIV) of UrNMs swarms in 300 mM urea solutions in microfluidic chips with varied heights of a 1.6 mm, b 0.5 mm, and c 0.25 mm. The average pixel intensity was calculated over 40 s periods from video recordings (left panels). A zoomed-in view in the right panels shows corresponding PIV measurements. Scale bars in the small panel: 1 mm, in the enlarged panel: 0.5 mm. The schematics were created in BioRender. Sánchez, S. (2023) BioRender.com/i44j104.
Computational modelling shows similarity with experiments
Our starting point is two-fluid hydrodynamics66. One fluid is a solvent with the kinematic viscosity η, flow velocity v, solvent pressure p, and solvent density ρ0. Second fluid is the particulate with the volume density ρ, coarse-grained particulate velocity u, and pressure P = qρ, and the factor q depends on the temperature (as for gases). We describe the dynamics by the simplified Navier-Stokes Eq. (1), coupled to the reaction-advection equation for the concentration of chemical fuel c, Eq. (2), and a mass transport equation for the particulate density, Eq. (3):
$$\rho _0\left(\partial _t\bfv+\bfv\nabla \bfv\right)=\eta \nabla ^2\bfv-\nabla p-{\bfz}_0\rho \left(g\alpha -\epsilon c\right)$$
(1)
$$\partial _tc+\nabla \cdot \left({{\bfv}}c\right)=D_c\nabla ^2c-\gamma \rho c$$
(2)
$$\partial _t\rho+\nabla \cdot \left({{{\bfv}}}\rho \right)=\left(q\nabla ^2\rho+\alpha g\partial _z\rho \right)/\kappa _1$$
(3)
where \(\boldsymbolz_0\)ρєc is the volume buoyancy force due to gas generation, \({{{\boldsymbolz}}}_0\) is the unit vector in the z-direction, the gas is produced due to the reaction between fuel c and particulate ρ with the reaction rate γ. Other parameters: fuel diffusion Dc, gravity acceleration g, relative particulate/solvent density contrast α, є is the relative buoyancy coefficient that depends on the density of reaction products, and κ1 is the normalized drag coefficient. The details of model derivation are presented in Supplementary Note 1. Equations (1)–(3) were solved by the finite difference method using Matlab. We considered a two-dimensional rectangular integration domain (corresponding to the size view) with periodic boundary conditions in the x-direction and non-slip conditions in the z-direction. The primary difference with models of enzyme-generated solutal buoyancy mechanisms considered in ref. 67. is that the enzyme distribution is not fixed but dynamically updated by the reaction-generated flow.
When buoyancy is not sufficient to counterbalance the gravity of particulates, like in the cases of high concentration of particles and low concentration of fuel, the particulate is not able to rise to the top plane and sink to the bottom after seeding, Fig. 5a, left panel. On the contrary, in the cases of low concentration of particles and high concentration of fuel, particulates rise and spread along the top plane, then descend, experiencing a similar process as in the experiment, Fig. 5a, right panel, and video S7. In simulations, the volume density ρ changes from 1 to 4, chemical fuel c ranges from 0.6-1.2, and kinematic viscosity η varies from 0.1-1.0 to simulate different concentrations of particles, fuel, and HA, respectively. In Fig. 5b–d, frames at dimensionless time 2.8 are chosen from computer videos for different parameters. Figure 5b shows that in the same time frame, particulate with smaller density ρ enters the sinking stage, while particulate with larger ρ is still in the ascending or spreading stage, indicating that lighter particulates move faster. This observation agrees with the experimental results and can be further verified by Fig. 5e. The mean velocity of particulate during upward movement decreases with the increase of density ρ. In Fig. 5c, particulate settles to the bottom when chemical fuel concentration c is low (c = 0.6). Increasing the c value (c = 0.8) triggers particulate’s upward movement, yet it settles before reaching the top plane. Only relatively high fuel concentrations force the particulate to go through the three stages, and its upward speed increases with the increase of c value. In Fig. 5f, the gradual increase of the mean particulate velocity with the fuel concentration from simulations agrees with that observed in the experiments. The effect of viscosity is shown in Fig. 5d, g. Particulate in lower viscosity media enters the sinking stage earlier than for higher viscosity. Computational modelling confirms that the increased fuel viscosity slows down the particulate motion.

a Simulation snapshots show two representative collective behaviours of UrNMs swarms in low fuel concentration (left) and in viscous fuel (right). The colour bar depicts the particulate density ρ, and white arrows display the fluid flow velocity. Snapshots of videos at dimensionless time 2.8 under different conditions: b various concentrations of particulate (ρ = 1 ~ 4), c particulate in different fuel concentrations (c = 0.6 ~ 1.2), and d particulate in fuel with different viscosity (η = 0.6 ~ 1.2). The domain of integration size 160 × 40 dimensionless units, number of grid points 1024 × 256. Panels e–g correspond to mean velocity quantification during the upward motion. The dimensionless unit of length corresponds to 0.1 mm, and the dimensional unit of time corresponds to 1-10 seconds of the experiment depending on the parameter choice.
Computational modelling of the vertical confinement effects
We performed computational modelling of the effect of vertical confinement on collective behaviour. The details are presented in Supplementary Note 2. The model is derived from Eqs. (1)–(3) by height-averaging using the approach like in ref. 68. The corresponding two-dimensional equations in the x-y plane are solved by the quasi-spectral method in the periodic square domain using Matlab.
Parameter β is proportional to the reaction rate and parameter ε~h2, where h is the height of the chamber. We adjust the value of these two control parameters to describe the fluid flow slowdown caused by confinement. In Fig. 6a, numerical results show that in vertical confinement, particulate moves dynamically and form aggregates in the centre area of the cell. A similar phenomenon has been observed in experiment, Fig. 4a. However, when the chamber’s height is reduced, the fluid flow slows, and the reaction rate decreases. As a result, particulate movement becomes more localized, and the shape formed by a particulate remains almost unchanged within the time durations, as shown in Fig. 6b, c and video S8. Furthermore, there is no significant difference between the swarm dynamics in two highly confined chambers because fluid convection is inhibited by vertical confinement.

Snapshots at dimensionless time 0, 3 and 6 in a relatively less confined space (large height), for β = 12, ε = 0.05, the domain of integration size 60 × 60 dimensionless units, number of grid points 512 × 512; b relatively confined space (medium height) for β = 12, ε = 0.03; and c smaller height, for β = 20, ε = 0.01, respectively. Density ρ is shown in colours.
In conclusion, we investigated the collective behaviour of enzymatic nanomotors from the side and from the top. We attribute their collective behaviour to buoyancy-induced convection. When introducing a drop of UrNMs, dispersed in PBS buffer, into a fuel medium (high concentration of urea dissolved in PBS), the UrNMs exhibit directional upward movement due to buoyancy arising from the density difference between the particulate and the fuel medium. UrNMs decompose urea and generate carbon dioxide and ammonia, with the latter dissolving in water, further reducing the particulate density and enhancing its upward movement. When reaching the solid-air interface, UrNMs spread along the interface, form an unstable layer of front, and then sink in the form of finger-like aggregates. The process resembles natural bioconvection in microorganismal suspensions.
Particle concentration, fuel concentration, and viscosity are crucial parameters to control enzymatic collective behaviour. Specifically, increasing particle concentration, decreasing fuel concentration, or increasing viscosity can decrease the density difference between the particulate and the fuel, impeding the initiation of upward movement and subsequent convection. This phenomenon explains the settlement of nanoparticles to the bottom when observed under inverted microscopy. Furthermore, the movement of UrNMs in vertical confinement also serves as a demonstration of buoyancy-induced convection. Confinement hinders fluid convection, indicating that the collective behaviour of enzymatic nanomotors requires vertical spaces to overcome dissipation. While these control factors are essential for understanding collective behaviour, further studies are needed to investigate how to effectively guide swarm dynamics. Possible strategies could involve combining external fields or exploiting collective chemotaxis behaviour.
We performed computational modelling based on the buoyancy-driven convection mechanisms; the results align well with experimental findings. In computational modelling, particulate ascends due to buoyancy, spreads upon reaching the top, and consequently descends because of gravity. Consistent with the experimental observations, an increase in particulate density (ρ), a decrease in fuel concentration (c), or an increase in fuel viscosity (η) decreases the mean particulate velocity. Computational modelling also agrees with experimental observations for particulate moving in vertical confinement. By adjusting the parameters β and κ, corresponding to the reaction rate and the chamber height, respectively, the computational model predicts that vertical confinement shapes the swarms by controlling fluid convection.
The buoyancy-driven convective flow enables the collective movement of enzymatic nanomotors and promotes a more homogeneous particle distribution. In a fuel-rich environment, collective behaviour occurs naturally due to buoyancy and chemical reactions, without requiring external forces. This buoyancy-driven dynamics can be harnessed to design future protocols for large tissue and organ volumes, such as the bladder and joints. It allows overcoming the limitations of current cancer treatments, including sedimentation and poor dispersion in small volumes, thereby facilitating mass transport, accumulation, penetration, and effective diffusivity of individual motors.
link
